太阳集团tyc539MACAU
太阳集团tyc539MACAU
太阳概况
学院简介
机构设置
师资队伍
专业介绍
新闻动态
教学科研
管理文件
科研信息
团学工作
团学活动
团的建设
学生工作
心理健康
招生就业
就业指导
就业信息
学院招生专栏
学院就业信息网
太阳集团
组织机构
党建动态
组织制度
网上党校
通知公告
网络平台
网络教学(ITEST)
学校首页
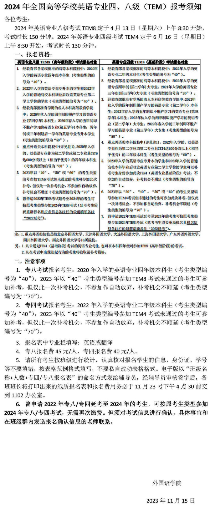
公告-2024年全国高等学校英语专业四、八级(TEM)报考须知--太阳集团tyc539MACAU
发布者:审核员
发布时间:2023-11-15
浏览次数:
2168